I’m very excited that last week on Tuesday 29th July 2014 we announced the availability of the Yammer network for survivors of disasters at the White House Disaster Response Innovation and Recovery Day. I was honoured to be asked to talk at the White House for the announcement and I will remember the day for a very long time! This has been a pet project of mine for some time and to see it come to life in such a big way was amazing. I will share some pictures and more information from the day later on this page. This is a major milestone in my dream for a turnkey rapidly deployable community for survivors of all disasters (natural, political, criminal etc) but there is more to do. If you are an expert in Cloud regulations, Hipaa or Criminal law in relation to cloud data and you want to help please let me know, I may just have a project for you!
If you want to find out more please contact the Microsoft Disaster Response team directly here: www.microsoft.com/disasterresponse. Their twitter page is here: @msftresponse.
You can see the full announcement here (We are on first, about a minute into it): http://www.youtube.com/watch?v=X8eiXjbhfOc I would like to take this opportunity to thank the team that made this announcement possible : Steve Crompton & Noah Chandler from the Yammer team at Microsoft – absolute legends, well beyond the call of duty and your dedication is amazing! Jeremy Bersin & Donna Ruscavage & the team from the Boston Public Health Commission for your relentless drive in making it happen. Dave Fourtier – for being #bostonstrong and dedicating you own time and sharing during extremely difficult times in order to help others. Rich Serino – I have only just met you but you made an immediate impression and your an inspiration to many. Thank you for survivor centricity. Tony Surma & John Farmer from the Microsoft Disaster Response team and Microsoft Civil Engagement for all the great work you do. Jo Dover from the Foundation for piece charity – Thank you for the administration of the 7/7 survivor network and all the good work your organisation does. Tony Moore from the Metropolitan Police – A very special person and a hero to us all. I will never know how we will ever thank you enough for the work that you do. Finally I would like to thank the Microsoft Leadership team and in particularly my manager for giving me everything I ever needed to turn this idea into reality. Here are some about the day: I arrived at the White House nice and early with my US passport (I am a dual citizen) and unfortunately security had a different spelling for my middle name so I had to wait 45 minutes to get in, for a while there I thought it was over before it began! I’m not sure how much more I am supposed to share about the security so I’ll play it safe! But I will say a highlight for me was using Skype (with video) from inside to call my wife which was pretty cool! The talk itself was actually in the building adjacent to the main White House but you are allowed some scope to walk around the grounds.There were two parts of the day, the first was a number of workshops to discuss/brainstorm possible uses of technology for disaster response where I got to meet some amazing people and here great ideas and then the second was the announcements themselves. 
Just getting into the announcement, I have never been so nervous! There where 250 people in the auditorium and another 1,200 watching live online.
Dave and I just outside the West Wing and the White House
My first ever selfie, had to really…
If ever a picture told a thousand words this is it. Watch the announcement to find out more. Photo courtesy of http://projects.dearworld.me and is not to be used under any circumstances without mine or Dear World written permission
Project Overview
What is the Yammer network for survivors?
The aim is to provide the capability to provision a secure and private Social Enterprise network for Survivors such that they are able to find information quickly and talk to people who share the same experience and trauma.
Why?
Many governments work with devolved organisations and under a multi-agency framework (emergency services, local government departments, survivors, family members and other organisations) in order to prepare, respond and recover from an emergency. During a large scale event that might occur in multiple locations at different times it is pivotal that these organisations are able to quickly and efficiently communicate with each other. A centralised communication system is needed to facilitate the communication and collaboration between these parties at a time when key information is scarce and confusing.
Benefits
- Speed up the recovery time of survivors
- Reduce information overload on survivors
- Increased the speed of which information is shared amongst the group
- Increased the likelihood and speed of people returning to work
- Provides a forum for survivors to self help and support each other
- Reduce the severity of PTSD
- Reduce the cost of healthcare for the survivors
- Provide real-time access to information on all devices
How:
- People helping each other
- People receiving help much earlier in the process
- The various officials have a centralised place to publish information (real-time)
- Survivors have a single place to access information (as a survivor it is often difficult to know where to seek help from the various agencies)
- Survivors can collaborate with one another to self-serve for support
- Information can be obtained immediately
What is Yammer?
Yammer is a secure, private Enterprise Social Network that enables online collaboration and communication with multiple parties and stakeholders. People can ask questions, provide answers, upload documents and participate in real time online conversations. For officials Yammer becomes a centralised environment to disseminate information to affected people and is easily accessible on any web enabled device (smartphone, tablet, etc).
Who would / could use Yammer?
- Survivors
- Family Members
- Central Government
- Local Government Departments
- First Responders
- Emergency Response Teams (Police, Ambulance, Fire, Army)
- Local, national and global charities
- Local business offering support and help
- Local, national and internal media
When would you use Yammer?
A Social Enterprise Crisis Management System could be used in the event of any disaster natural or man main such as:
- Floods, earthquakes or other natural disasters
- Famines
- Nuclear Disasters
- Disease Outbreaks (flu pandemics)
- Acts of Terrorism
- Serious incidents related to organised crime
- Mass shootings
How would it be Deployed?
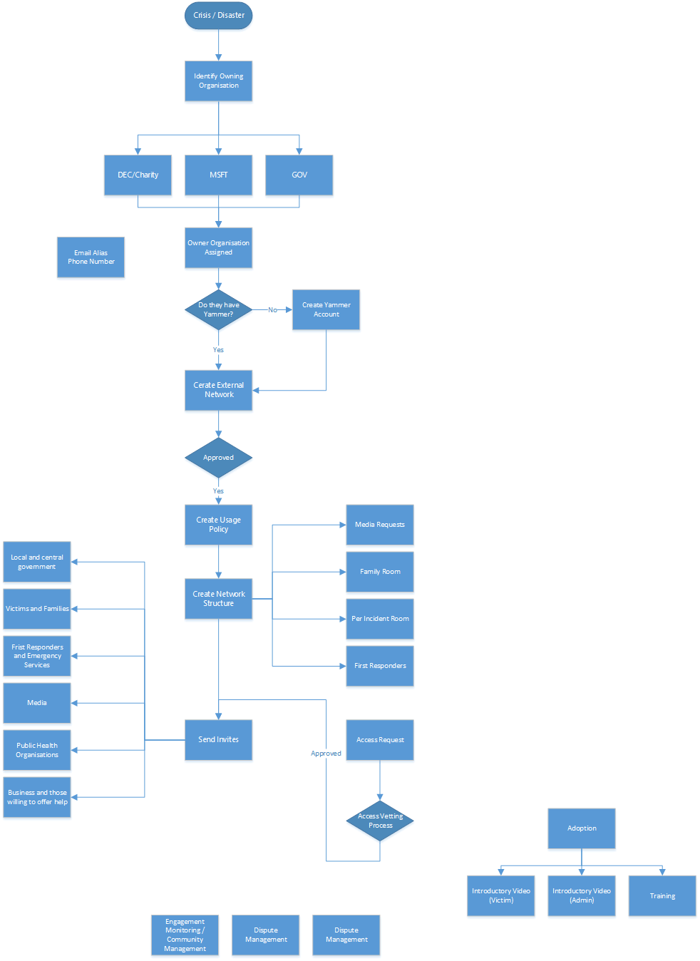
Yammer is a cloud service and as such does not require any “installation” time. However there are best practises and guidelines that should be followed. The diagram below is a visual representation of a typical deployment flow.
Identify Owner Organisation In the event of a disaster an owner organisation needs to be identified. An organisation such as local government or health service, charity etc. Owner Organisation Assigned Once an organisation has been assigned it is necessary to determine if they already have Yammer. If they do not an alternative organisation may be preferable, otherwise the organisation can quickly register an account. Create External Network An external network is created this is where the various parties related to the disaster will work together. Create Usage Policy Before invites can be sent a usage policy or terms and conditions need to be created to set the terms and expectations of the members in terms of what is allowed and what isn’t. Create Network Structure A series ig groups can/should be created to support the privacy of the members. However in principal you should try to have as few groups as possible and groups should be open (not private) to other members if possible. A obvious exception to this might be police or legal matters or perhaps a family room for family member to discuss things privately. Send Invite Invites should be sent out to individuals to register and agree to the usage policy. The individuals on the invite should be vetted by a police service or similar
Example Case Studies:
London 7/7 Bombings Within days after the London 7.7 bombings an online community was used for survivors to support each other and to help them deal the trauma they were going through. The London 7/7 community site was used by survivors, family members, tube drivers, police and other people effected by the bombings. The London 7/7 site is still in use today. Boston Marathon Bombings The Boston marathon survivors have used Yammer network in much the same ways as the survivors of London 7/7. Some of the injured recently used the group to organise running the marathon during the 1st anniversary. I will post further examples as soon as I have received permission to do so – there are many. There are many other examples related to natural disasters, nuclear disasters and other cases. Please contact me if you have an urgent need for further information. This post was originally published on https://markmargolis.wordpress.com. This posting is provided “AS IS” with no warranties, and confers no rights.


